兴业睿白金信用卡积分兑换里程(兴业银行信用卡积分兑换商城)
 兴业睿白金信用卡积分兑换里程(兴业银行信用卡积分兑换商城)各位卡友都还不是很清楚吧,今天小编给大家带来详细的介绍,大家可以阅读一下,希望能给你带来参考价值。
    
 
        
        
          
        
      
        
       
        
       
              
        
        
        
        
      信用卡积分兑换过来的里程怎么用
首先打开其网站进入积分乐园。在积分目录的下方既有兑换飞机里程的图标,点击进入。
由于现在系统更新,所以飞机里程兑换都放在了积分乐园里面
兑换之前需要了解一下相关信息。与交通合作的只有三家航空公司,东方、国际、亚洲万通。兑换之前你需要先在这三家注册会员,后面需要绑定航空公司会员信息。
注册完成后,来到交通页面,点击兑换就会出现如图3的画面,然后点击绑定航空公司会员,一定要记住航空公司会员的信息必须与信用卡信息相符。
绑定完成之后就可以在左侧的兑换一栏进行里程兑换了!交行是18积分兑换1里程。这个1里程是飞行里程而不是一公里。相关里程数需要提前致电航空公司。

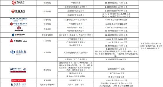
兴业芒果旅行信用卡积分兑换里程规则有哪些?
主要有以下3点:
1、每20积分=1常旅客会员里程(深圳航空、厦门航空有限公司兑换除外);
2、每26积分=1厦航标准奖励积分;
3、每25积分=1深航常旅客会员里程。


